永利集团3044欢迎你
您所在的位置:首页 - 学术科研 - 学术科研动态

学术科研动态

永利集团3044欢迎你青年教师受邀代表我校在省级学术年会上发言

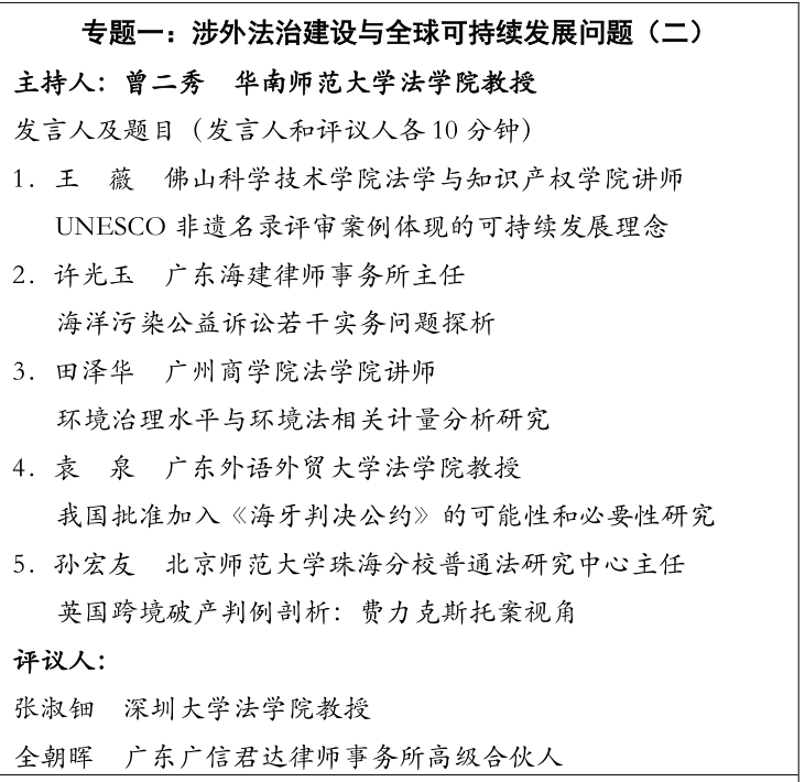
2023年10月28日,广东省国际法学会研究会学术年会在中山大学召开。永利集团3044欢迎你青年教师、粤港澳大湾区法治研究院副院长田泽华博士受邀代表我校发言,主题为《环境治理水平与环境法相关计量分析研究》。这是田泽华博士继上半年全国国际法学会学术年会后,第二次受邀代表我校在省级以上的学术年会上发言。

另悉,永利集团3044欢迎你资深教师、永利集团3044欢迎你粤港澳大湾区法治研究院院长于志宏教授一同受邀担任本次学术年会专家评议人,评议专题为“涉外法治建设与全球可持续发展问题”。

永利集团3044欢迎你


Baidu
sogou